News

2022年02月14日

UTokyo Global FFDP: Course Information and Application

  • UTokyo Global FFDP (in English)


  • Starts on April 19th, 2022. Program delivered in English

  • Apply here (until April 11th, 23:59)
  • ・Observers from other institutions are welcome
  • Orientation session was held on April 8th, 15:30-17:00 The video recording is here

 

Interested? Check out our video here!

What is UTokyo Global Future Faculty Development Program (UTokyo Global FFDP)?

Universities all over the world have been urged to play an increasing role not only as research institutions, but also as key societal pillars for human and educational development in an increasingly globalized world.  

University professors are required to be excellent educators as well as researchers; when hiring, universities grant significant importance not only to research achievements and previous experience, but also to the applicants’ actual teaching competences, asking them to submit examples of syllabi and to conduct mock lessons.

UTokyo Global FFDP has been designed with an international perspective to support graduate students, postdoctoral fellows, researchers, and faculty members in acquiring educational competences to fulfill the teaching role at universities in Japan and overseas. Let’s practice and learn to “teach at university level” while interacting with colleagues from diverse backgrounds!

  • Are you a UTokyo*…                
  • Graduate student
  • Researcher or postdoctoral fellow
  • Faculty member
  • * Observers from other institutions are welcomed
  • Are you interested in…
  • ・Working as a professor at universities in Japan and overseas?
  • ・Enhancing your teaching skills?
  • ・Obtaining a certificate for your CV and gaining credits?
Got interested? Check out our video here!

With UTokyo Global FFDP, you will

  •               ・Obtain a certificate to use when applying for a position.
  •               ・Gain 2 credits if you are a graduate student.
  •               ・Gain access to a network with information on research and recruitments.
  •               ・Create bonds with colleagues from different countries and disciplines.

  • Instructor and Staff
    • Dr. Gabriel Hervas (Project Associate Professor)


      Airi Kawakami (Project Academic Specialist)

  • Eligibility of Participants
  • Graduate students, postdoctoral fellows, researchers, and faculty members of the University of Tokyo
  • Schedule
  • 2022 S semester <S1+S2 term>
  • Tuesday (max. 20 students), 3rd and 4th period (13:00-16:40)
  • 8 sessions (+ Day 0 for briefing), every other week in principle

  • Application

    • Apply from the form below (until April 11th, 23:59)

    •                 ・Observers from other institution are welcome!
    • Online Information Session
      •  ・Orientation session was held on April 8th, 15:30-17:00
        • The video recording is here!

 

  • Further Information
  • Want to know receive further information about the program and other initiatives? If so, please fill in this!

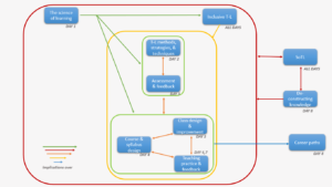
Course Contents

  • Structure
  • Day 0. Briefing
  • Day 1. The science of learning
  • Day 2. Teaching and learning methods, strategies, and techniques
  • Day 3. Assessment, feedback, and rubrics
  • Day 4. Course and syllabus design
  • Day 5. Class design
  • Day 6. Class design & instruction I
  • Day 7. Class design & instruction II
  • Day 8. Deconstructing knowledge and career paths

 

  • Class Format
  • Day 0~4:Online
  • Day 5~8:In-person
  • ・DAY 5 and Day 8: room 357, 3rd floor of the Graduate School of Education
  • ・DAY 6 and DAY 7: the Center for Research and Development of Higher Education, 3rd floor of the Administration Bureau Bldg. 2 (The room will be announced to the participants.)

 

References

UTokyo OCW: 第0回 Symposium on Future Faculty Development/UTokyo Global FFDP

UTokyo OCW | Symposium on Future Faculty Development/UTokyo Global FFDP

Back to list